为培养财经学院忠诚、干净、担当的高素质专业化团干部队伍。提高引领凝聚青年、组织动员青年、联系服务青年的能力水平。我院团总支组织了《共青团推优入党基本流程及院青马工程介绍》,由党总支书记何难绝、团总支副书记杨军和团总支组织部委员易晟授课。

财经学院党总支书记何难绝为在场的同学们讲述了德与得的辩证关系,她提到,德大于得,会得;得大于德会失。何书记说当团干最重要的就是一个德字,只有团支书有德才能服众,才能取得团员的信任,才能更好地引领团员发展。当团支书的“得”大于“德”时,必有所失;当“德”大于“得”时,必有所得,不断完善自身德行才能日有所得。何书记告诫每一位团干都要以“德”为首,起到优秀先锋模范示范作用,引领团支部向前向优发展。

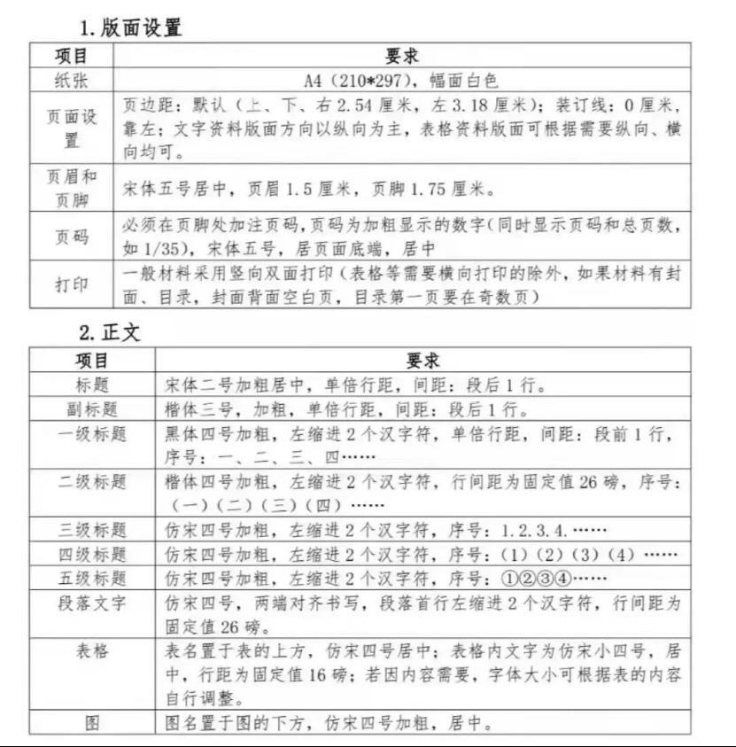
团总支组织部委员易晟同学为大家讲解了文件格式规范并提到,一份规范的总结材料是团支部工作的重要保证,所以文件需要严格遵循格式要求,以便提高工作效率。

青马工程班建立健全从严管理机制,把从严从实的要求贯穿学员培养全过程,不断提升培养管理的质量水平。

共青团员推优入党要遵循严格的流程。首先推优入党的必要条件是中国国籍的工人、农民、军人、知识分子和其他社会阶层的先进分子。其次,申请入党的人必须年满18岁,由本人向党组织提出书面入党申请。同时要有积极的自我认知,承认党的纲领和章程;愿意参加党的一个组织并在其中积极工作;执行党的决议;按期交纳党费。(文/吴宜安)